跳轉至主要內容
  • 登入
THVS
  • 首頁
  • 湖農簡介
    • 榮耀事蹟
    • 學校簡史
    • 地理交通
    • 歷任校長
    • 傑出校友
    • 校園美景
    • 校歌
    • 校徽
  • 新生專區
  • 行政單位
    • 校長室
    • 教務處
    • 學務處
    • 校安中心
    • 總務處
    • 輔導處
    • 實習處
    • 圖書館
    • 人事室
    • 主計室
  • 教學單位
    • 食品加工科
    • 園藝科
    • 室內空間設計科
    • 機械科
    • 電機科
    • 綜合職能科
  • 協力單位
    • 校友會
    • 家長會
    • 教師會
    • 員生社
  • 教學資源
  • 網站導覽
選單

部落格

  1. >
  2. 2026 年>
  3. 3 月>
  4. 24 日>
  5. 07.行政單位>
  6. 學務處>
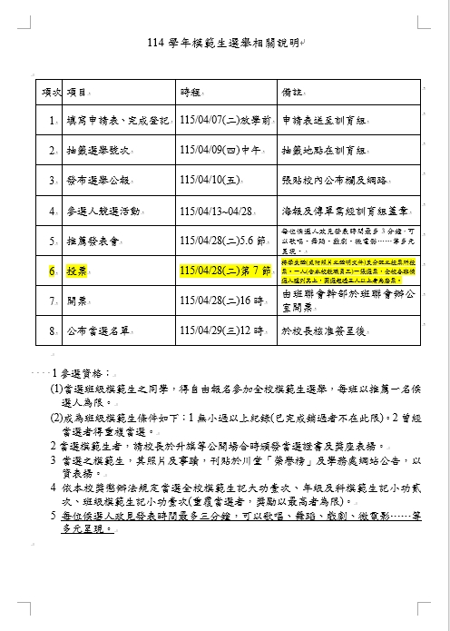
  7. 【公告】114學年度模範生選舉相關事宜
  • Post published:2026-03-24
  • Post author:陳志翔
  • Post category:04.研習公告 / 學務處 / 訓育組

【公告】114學年度模範生選舉相關事宜

5250
5252
5251
Post Views: 137

Read more articles

上一篇文章114學年度第二學期第一次段考成績輸入時間115年3日23日至115年3月21日24時
下一篇文章「教育部高級中等學校學生新世紀領導人才第25期初階培育營」報名截止日期延至115年4月12日23時59 分止,以網站後臺時間為憑,請學生踴躍報名參加
:::

畢業進路升學就業

學生生涯輔導網

勞動部勞動力發展署台灣就業通


大湖農工總體課程
計畫書

自主學習資源

教育雲圖片連結圖
DELTAMOOCx愛學網圖片連結圖
LearnMode學習吧圖片連結圖
均一教育平台圖片連結圖
台北酷課雲圖片連結圖
ewant 育網開放教育平臺圖片連結圖
教育雲教育媒體影音圖片連結圖
因材網數位學習資源圖片連結圖
中華開放教育平台圖片連結圖
CIRN ─ 國民中小學課程與教學資源整合平臺圖片連結圖
清華雲磨課師線上課程連結圖
教育部因材網

國立大湖高級農工職業學校| 地址:364 苗栗縣大湖鄉大寮村竹高屋68號 | 電話 : 037-992216 傳真 : 037-993821 Copyright [國立大湖高級農工職業學校] - OceanWP Theme by Nick
返回頂部
關閉選單
  • 首頁
  • 湖農簡介
    • 榮耀事蹟
    • 學校簡史
    • 地理交通
    • 歷任校長
    • 傑出校友
    • 校園美景
    • 校歌
    • 校徽
  • 新生專區
  • 行政單位
    • 校長室
    • 教務處
    • 學務處
    • 校安中心
    • 總務處
    • 輔導處
    • 實習處
    • 圖書館
    • 人事室
    • 主計室
  • 教學單位
    • 食品加工科
    • 園藝科
    • 室內空間設計科
    • 機械科
    • 電機科
    • 綜合職能科
  • 協力單位
    • 校友會
    • 家長會
    • 教師會
    • 員生社
  • 教學資源
  • 網站導覽